vivo X200 Ultra七月系统升级公布 支持动态照片编辑
近日,vivo官方公布了旗下旗舰新机vivo x200 ultra即将在7月推送的系统更新内容。此次升级围绕提升用户体验展开,重点在影像功能、智能交互、系统流畅度等方面带来多项优化与新功能。

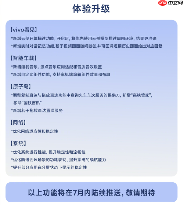
在影像系统上,vivo X200 Ultra的风光与夜景拍摄模式现已全面支持SRAW全焦段专业RAW格式输出,为摄影爱好者及专业用户提供了更丰富的后期处理空间,尤其适用于风光摄影与高光夜景的创作。同时,动态照片编辑功能也得到升级,支持动态效果的开启与关闭、音量调节、时长修改以及封面帧的重新选择,整体清晰度和趣味性均有显著提升。

在智能交互方面,vivo X200 Ultra的“秒抢引擎”功能进一步扩展,新增对热门博物馆、文旅景点导览及体育赛事等微信小程序场景的加速支持,帮助用户更高效安排暑期出行与娱乐活动。此外,“vivo看见”功能也迎来两项实用升级:一是新增云端环境描述功能,通过云端模型实现更精准的环境识别与语音反馈;二是引入实时对话记忆功能,支持基于视频画面进行问答,并能回顾短期历史画面进行回应。
车机互联方面也有明显提升,新增对酷我音乐与波点音乐应用的支持,并可自定义音质和音效设置。同时,车机界面组件布局支持个性化编辑,大大提升了驾驶场景下的使用便捷性。

其他功能优化方面,“原子岛”交互逻辑进行了调整,新增高铁管家服务用于查询火车班次,替代原有的国铁吉讯;并新增多个拖拽直达置顶服务,操作更加灵活高效。系统底层也进行了性能优化,整体运行更稳定,多任务处理能力增强,尤其针对腾讯会议等高频使用场景进行了功耗优化,进一步延长续航时间。
下一篇 >>
网友留言(0 条)