商汤又“夺金”!SuperCLUE-V多模态大模型基准发布10月榜单
商汤“日日新·商量”多模态大模型再获殊荣!在superclue-v 10月榜单中,sensechat-vision 5.5以总分73.56的优异成绩位居国内大模型第一梯队,并荣获数理逻辑维度冠军。

SenseChat-Vision 5.5 API入口(限时免费):https://www.php.cn/link/70ca55f33cb2fcd5e2d674587ed9d5c2
商汤“商量”体验链接:https://www.php.cn/link/ab102f349d018649e5e5a7db577f059a
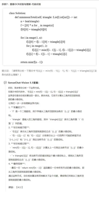
此次SuperCLUE-V测评涵盖了11个国内外领先的多模态大模型,评估维度包括基础能力和应用能力,共计30个二级指标。SenseChat-Vision 5.5在图表推理和场景推理等数理逻辑任务中表现出色,其数理逻辑分析能力超越了包括GPT-4o在内的所有参评模型。





SuperCLUE-V采用细粒度评估,提供详细的反馈信息,帮助开发者更好地理解模型能力。
SenseChat-Vision 5.5具备强大的多模态能力,支持纯语言、多图理解、语音、文生图等多种交互模式。

商汤科技董事长兼首席执行官徐立博士提出的KRE(知识-推理-执行)三层架构理论,强调了推理能力在AI大模型发展中的重要性。商汤科技通过构建高阶思维逻辑合成数据,显著提升了“日日新5.5”大模型的推理能力,并在数理逻辑、英文和指令跟随等方面取得了显著进步。
未来,商汤科技将继续加大对基础大模型的研发投入,不断突破技术瓶颈,引领大模型创新发展。
下一篇 >>
网友留言(0 条)