澎湃OS大变样!小米今天的瓜,有点爽啊
小米澎湃os 2系统更新策略调整,力争月更!

小米系统更新策略近期有了显著改进,小米全球副总裁谢子阳透露,计划于2025年起实现每月一次的正式版系统更新。

需要注意的是,此月更计划仅针对正式版,Beta版更新频率暂不固定。 官方尚未正式公布具体时间表,预计后续将有进一步消息。

早在今年7月,小米就已表达了旗舰机型月更的目标。8月以来,许多小米机型已陆续进入每月更新状态,虽然更新内容并非每次都包含大型功能,但基本的安全维护已得到保障。

为何澎湃OS系统更新频率提升如此显著?这与上半年取消开发版内测密切相关。
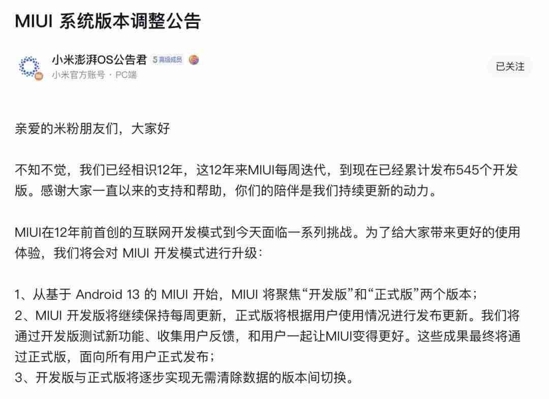
过去,小米系统包含稳定版、开发版和开发内测版(每日更新),深受部分用户的喜爱。然而,随着产品线扩张,维护工作量剧增,导致稳定性问题频发,尤其在MIUI 12之后,bug和流畅度问题日益突出。



2022年4月,小米取消了每日更新的开发版内测,并将稳定版更名为正式版,旨在简化更新流程,提高系统稳定性。

然而,新策略也出现了一些问题,例如正式版和开发版功能不一致等。 因此,今年5月,澎湃OS采用Beta版替换开发版,并调整了发布逻辑。Beta版升级到正式版无需清除数据,且更新频率更灵活,以适应实际需求。


更灵活的更新模式有效减轻了工程师的压力,并提升了澎湃OS 2的整体体验。虽然尚未达到巅峰水平,但已达到主流手机系统应有的标准。


如果明年能够实现全机型月更,并进一步完善更新日志,小米手机系统有望重回巅峰。
下一篇 >>
网友留言(0 条)