Word再见!华为和WPS联手攻克难题:一句话生成PPT、PDF/Excel大文件秒开
2月2日消息,今日,WPS官方微博宣布,与华为终端签署战略合作协议。据悉,双方将共拓AI协同办公新蓝海。
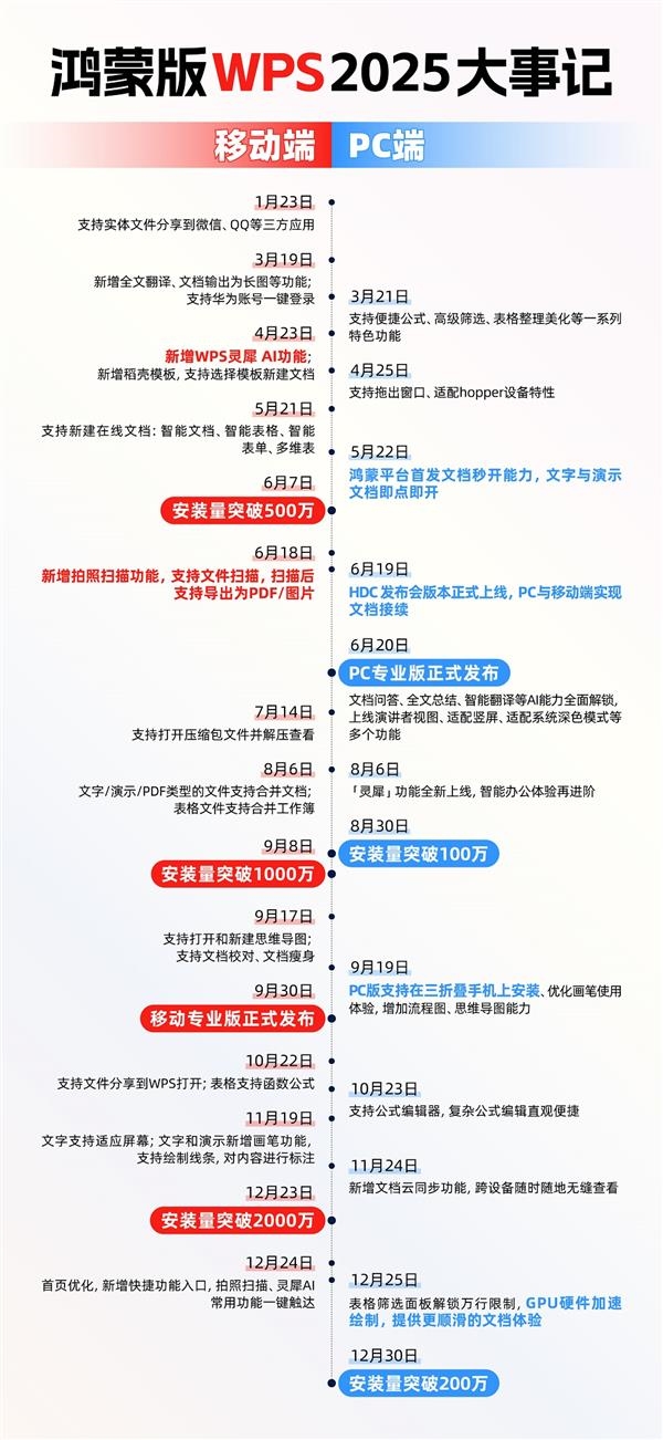
“从4000万行代码重构到三端功能无缝衔接,从2000万用户信赖到政企商用落地,我们用技术打破办公边界!2026年继续携手冲刺,让更多创新特性落地,把更丝滑的全场景办公体验带给大家,携手共绘鸿蒙办公生态新未来。 ”

华为终端BG首席执行官何刚发微博表示:“我们和金山办公团队一起攻克了很多难题,像折叠电脑双屏演讲者模式,还有大家经常用‘一句话生成 PPT’。这次合作升级,我们和WPS在AI智能办公领域带来更多新体验。”

去年5月,伴随华为MateBook Fold非凡大师发布,WPS推出行业首创的双屏演讲者模式——主屏放PPT,副屏实时提词,让演讲者从容不迫。
更值得一提的是,WPS实现了AI功能的创新升级,用户对小艺说一句“生成一份科技感十足的产品发布会PPT”,即可调用WPS AI自动生成大纲,WPS还会自动匹配模板、填充图文、精准排版,输出即专业。
此外,鸿蒙版WPS PC端还支持文档秒开能力,文字与演示文档实现“即点即开”,成功解决了大文档加载慢的行业痛点,大幅提升了办公效率。
“跟大家预告下:今年还会上线文档/图片一碰传、PDF/Excel大文件秒开等鸿蒙特色功能,持续为大家打造更好用的办公搭子。”何刚在微博上写道。

网友留言(0 条)