国务院批准开展10个要素市场化配置综合改革试点
2025年9月11日国务院正式批复同意,将在部分重点地区开展为期两年的要素市场化配置综合改革试点工作。此举旨在通过先行先试,探索深化经济体制改革的有效路径,为激发市场活力和推动高质量发展注入新动力,涉及多个重要的城市群和都市圈。

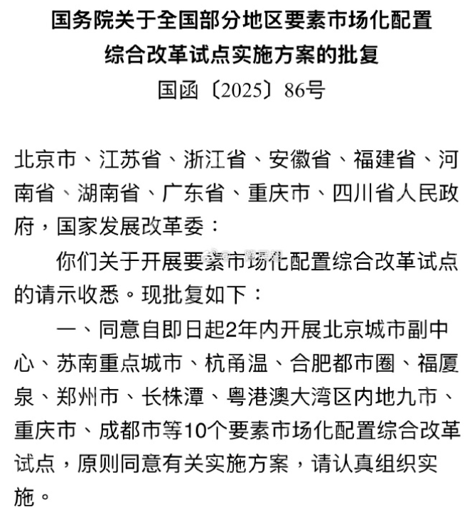
试点范围公布,覆盖十大关键区域
1、本次综合改革试点的区域选择具有高度代表性,覆盖了东、中、西部的多个核心经济增长极。
2、华北与中原地区,囊括了北京城市副中心与河南省郑州市,这两个区域在带动周边发展中扮演着重要角色。
3、长三角经济区成为重点,包括了江苏苏南重点城市、浙江杭甬温地区以及安徽合肥都市圈,旨在强化区域一体化协同发展。
4、东南沿海地区,则以福建福厦泉地区为代表,该区域民营经济活跃,市场化基础良好。
5、中西部地区同样被纳入改革蓝图,涵盖了湖南长株潭城市群、重庆市和四川省成都市,意在激发内陆地区的发展潜力。
6、南部核心经济区,将由粤港澳大湾区内地九市承担试点任务,发挥其改革开放前沿阵地的示范作用。
改革聚焦核心,旨在激发市场新动能
1、本次改革的核心目标是破除阻碍要素自由流动的体制机制障碍,让市场在资源配置中起决定性作用,从而全面提升配置效率。
2、试点工作将围绕土地、劳动力、资本、技术和数据等关键生产要素展开,探索建立更加完善的市场化交易规则和制度体系。
3、通过在这些高能级城市群和都市圈先行先试,力求形成一批可复制、可推广的成功经验,为后续在更大范围内深化改革提供实践范本。
试点意义深远,引领区域高质量发展
1、入选的试点地区普遍具有经济基础雄厚、市场活跃度高、改革意愿强等特点,能够为改革探索提供坚实有力的支撑。
2、通过为期两年的试点,有望在这些区域内率先实现营商环境的进一步优化,吸引更多高端生产要素集聚,从而有力推动区域产业结构的转型升级。
3、此举被视为构建新发展格局的关键一步,将有效促进国内经济大循环的畅通,并显著提升这些核心区域在全球经济格局中的综合竞争力。

网友留言(0 条)