第一影视网

展开菜单

蚂蚁百灵大模型团队开源 Ring-Linear-2.0 系列高效思考模型

蚂蚁百灵大模型团队开源 Ring-Linear-2.0 系列高效思考模型
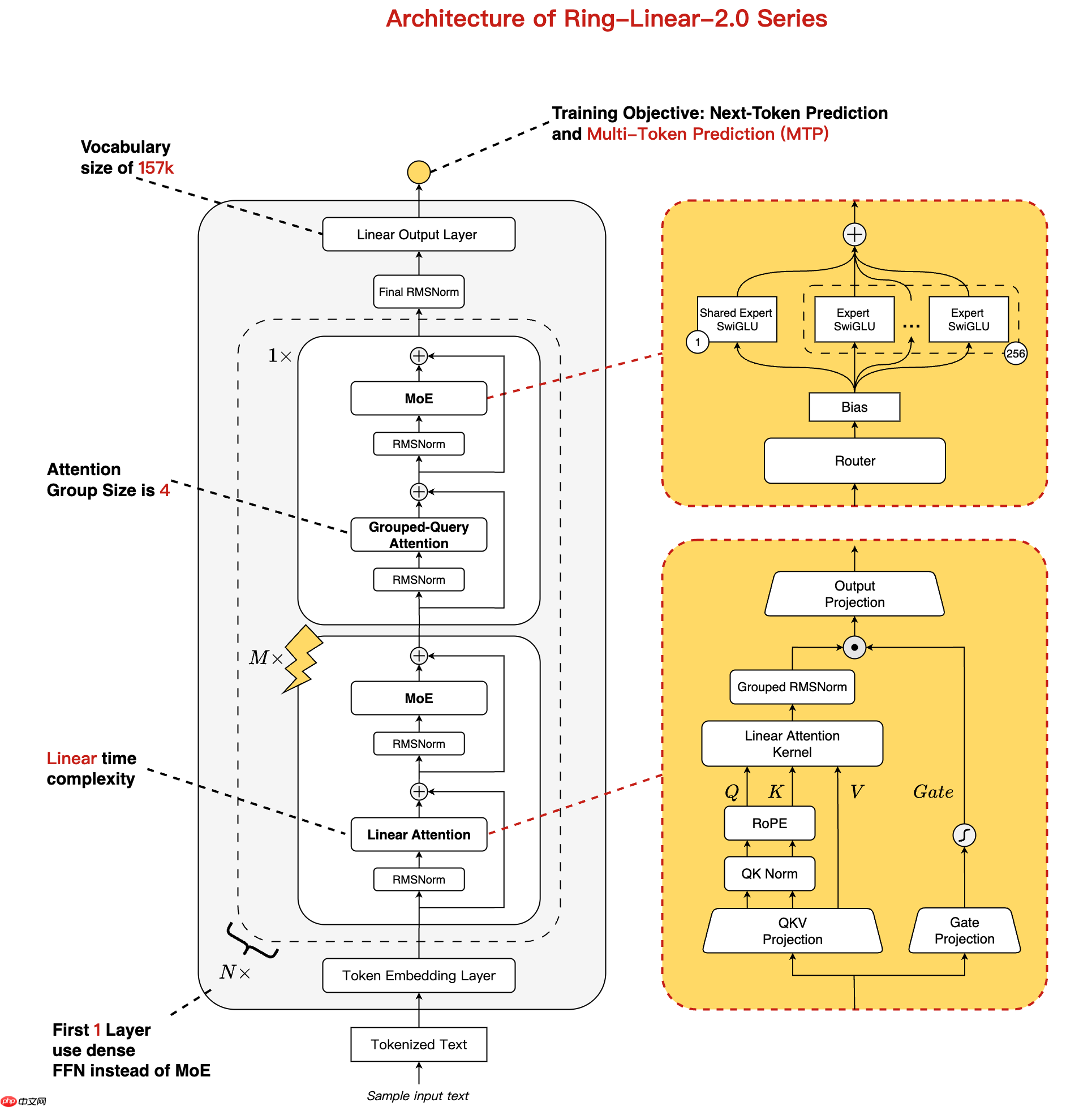
蚂蚁百灵大模型团队近日宣布,正式开源两款具备高效思考能力的新型模型:ring-flash-linear-2.0 与 ring-mini-linear-2.0,同时推出两项自研高性能融合算子——fp8融合算子和线性attention推理融合算子,致力于实现“大参数、低激活”的极致推理效率,并全面支持超长上下文处理。 据团队介绍,通过架构层面的深度优化与高性能算子的协同设计,这两款新模型在复杂推理任务中的推理成本大幅降低,仅为同等规模Dense模型的十分之一,相比前代Ring系列...

仅 2B 激活参数,Moondream 3.0 碾压 GPT-5 和 Claude 4

仅 2B 激活参数,Moondream 3.0 碾压 GPT-5 和 Claude 4
最新推出的 Moondream3.0(预览版)凭借创新的混合专家(MoE)架构,以总计9B参数、实际激活仅2B的轻量化设计,在视觉理解与推理任务中展现出顶尖性能。这一版本在保持高效推理速度的同时,显著提升了模型能力边界,甚至在多项评测中超越GPT-5、Gemini及Claude4等闭源大模型。 相比年初发布的Moondream2(以验证码识别见长),3.0版本实现了全面升级:支持长达32K的上下文输入,适用于实时对话交互和自动化代理流程。其核心采用SigLIP作为视觉编码器...

快手 Kwaipilot 团队发布两款 KAT 系列 Agentic Coding 大模型

快手 Kwaipilot 团队发布两款 KAT 系列 Agentic Coding 大模型
快手 kwaipilot 团队近日推出了两款全新的 kat 系列 agentic coding 大模型,标志着在代码智能领域的重大突破:开源的 32b 参数模型 kat-dev-32b 以及闭源的旗舰级模型 kat-coder。 据悉,这两款模型在代码理解与生成方面分别展现了卓越的轻量化性能与顶级的综合能力。其中,KAT-Dev-32B 在 SWE-Bench Verified 基准测试中表现抢眼,实现了 62.4% 的解决率,在当前所有规模的开源编码模型中位列第五。...

京东发布开源大模型安全框架 JoySafety

京东发布开源大模型安全框架 JoySafety
京东正式宣布开源大模型安全防护框架 joysafety。该框架已在京东内部实现全面应用,广泛覆盖ai导购、智能物流客服、销售辅助、医疗健康咨询、商家运营平台、法务支持以及安全问答等多个业务场景,具备日均亿级调用量的承载能力,攻击拦截率超过95%,旨在为各类企业提供一套成熟、稳定且完全免费的大模型安全保障解决方案。 JoySafety 核心技术优势 支持多轮对话情境下的智能风险识别 创新采用Free-Taxi异步检测机制,显著提升响应效率,兼顾安全性与用...

通义千问领跑 Hugging Face 最新大模型榜单

通义千问领跑 Hugging Face 最新大模型榜单
Hugging Face最新发布的全球AI大模型排行榜中,阿里云通义系列强势崛起,共有7款模型跻身全球前十开源榜单,展现出强大的技术实力。 位居榜首的是近日正式开源的全模态大模型——通义千问Qwen3-Omni。与此同时,DeepSeek最新推出的v3.1版本也表现不俗,位列第五,超越OpenBMB等知名模型。 作为阿里最新推出的全模态AI模型,Qwen3-Omni在音视频处理领域创下32项开源最佳性能(SOTA)纪录,具备文本、图像、语音和视频四重模态处理能力,真正实现“...

鸿蒙智选2025秋季发布会,海雀摄像头三款新品惊艳亮相

鸿蒙智选2025秋季发布会,海雀摄像头三款新品惊艳亮相
9月26日,2025 harmonyos connect伙伴峰会在深圳盛大举行,现场集中展示了鸿蒙生态下的最新智能硬件成果,涵盖全屋智能、智能安防等多个领域。其中,鸿蒙智选携手海雀推出的全新智能摄像头系列成为焦点,三款旗舰新品——雀蛋pro、雀蛋max(ai大模型升级版),以及行业首创的“双镜头四云台”家用摄像头双雀max齐齐亮相,吸引大量观众驻足体验。 “只要喊一句‘海雀海雀’,就能打电话、拍照或者关闭设备,这种语音交互实在太便捷了。”一位现场体验者赞叹不已。观众对新品搭...

华为联合伙伴发布城市交通大模型解决方案

华为联合伙伴发布城市交通大模型解决方案
[中国,上海,2025年9月18日]在华为全联接大会2025期间的华为全球城市交通论坛上,华为携手多家合作伙伴共同推出城市交通大模型解决方案。该方案融合了华为在联接、计算与人工智能领域的领先技术,致力于实现城市交通“感知-决策-执行”的闭环管理,推动城市交通智能化迈入ai驱动提质增效的新阶段。 华为交通智慧化军团COO沈素荣在致辞中指出,道路交通的安全与效率是全球城市长期面临的共性难题,而数字化与智能化正成为破解这一挑战的关键力量。她强调,推进交通智能化的核心在于打造“感知-...

在阿里云上,跑出中小企业AI应用规模化的“加速度”

在阿里云上,跑出中小企业AI应用规模化的“加速度”
针对中小企业ai落地“不会用、用不起、用不好”的痛点,阿里云给出了一套全链路解决方案。 AI对于中小企业的分量有多重? ServiceDirect在《2025中小企业AI报告》中指出,77%的全球中小企业已定期使用AI工具,其中32%的企业每周使用至少7种AI产品。中国市场虽起步稍晚,但增长动能强劲。 这意味着,不拥抱AI的中小企业,在新时代商业竞争中将直接陷入效率劣势。 针对中小企业AI落地“不会用、用不起、用不好”的痛点,今年2025云栖大会已备好破局路径。9月24日...

在阿里云上 跑出中小企业AI应用规模化的“加速度”

在阿里云上  跑出中小企业AI应用规模化的“加速度”
针对中小企业ai落地“不会用、用不起、用不好”的痛点,阿里云给出了一套全链路解决方案。 AI对于中小企业的分量有多重? ServiceDirect在《2025中小企业AI报告》中指出,77%的全球中小企业已定期使用AI工具,其中32%的企业每周使用至少7种AI产品。中国市场虽起步稍晚,但增长动能强劲。 这意味着,不拥抱AI的中小企业,在新时代商业竞争中将直接陷入效率劣势。 针对中小企业AI落地“不会用、用不起、用不好”的痛点,今年2025云栖大会已备好破局路径。9月24日,中...

德明利亮相阿里云栖大会,首秀企业级存储产品及解决方案

德明利亮相阿里云栖大会,首秀企业级存储产品及解决方案
2025年9月24日至26日,以“云智一体,碳硅共生”为主题的阿里云栖大会在杭州圆满举行。作为阿里云生态的重要合作伙伴,德明利首次亮相并展出其企业级存储产品与解决方案,凭借自主研发能力、智能制造体系及定制化服务,助力产业智能化升级。本届大会汇聚全球顶尖科技企业,共话云计算与人工智能的融合发展趋势。 2025云栖大会德明利展台现场 深度定制,全面覆盖企业核心应用需求 自主研发SATA启动盘,赋能云服务器底层架构 德明利自研SATA启动盘 展会现场重点展示了TWSC品牌SAT...