第一影视网

展开菜单

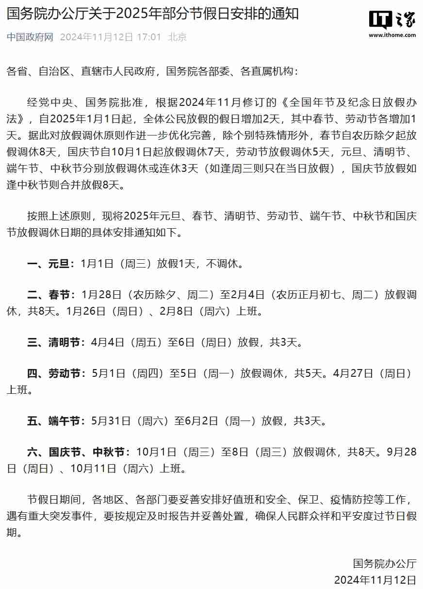
2025 年部分节假日安排公布:全体公民假日增加 2 天,调休后上班一般不超 6 天

2025 年部分节假日安排公布:全体公民假日增加 2 天,调休后上班一般不超 6 天
本站 11 月 12 日消息,国务院办公厅今日发布关于 2025 年部分节假日安排的通知,根据 2024 年 11 月修订的《全国年节及纪念日放假办法》,自 2025 年 1 月 1 日起,全体公民放假的假日增加 2 天,其中春节、劳动节各增加 1 天。 据此对放假调休原则作进一步优化完善,除个别特殊情形外,春节自农历除夕起放假调休 8 天,国庆节自 10 月 1 日起放假调休 7 天,劳动节放假调休 5 天,元旦、清明节、端午节、中秋节分别放假调休或连休 3 天(如逢周三则...

抖音生活服务:2024年小城团购订单同比增长112%,更多出圈流量变“留量”

抖音生活服务:2024年小城团购订单同比增长112%,更多出圈流量变“留量”
抖音生活服务发布2024年城市文旅大数据报告,展现中国城市文旅新趋势!报告显示,一线城市消费力持续强劲,同时,众多“小城”也异军突起,成为文旅消费新热点。 小城魅力崛起,消费潜力巨大 报告数据显示,2024年抖音新增包含“小城”字样的内容达1.47亿条,同比增长74%;三线及以下城市抖音团购订单同比增长112%,销售额同比增长108%。小城游、非遗游、冰雪游等主题备受青睐。佛山、保定、潍坊等城市凭借独特魅力,成功吸引大量游客,成为抖音用户打卡热门目的地。这些城市或拥有深厚的...

《问道》2024回忆录

《问道》2024回忆录
《问道》2024年度回顾:与道友们共度的难忘一年 辞旧迎新之际,让我们一起回顾《问道》电脑版在2024年陪伴道友们走过的精彩旅程。这一年,中洲世界与各位道友的联系更加紧密,共同经历了诸多难忘的时刻。 一月:龙年新春,“2024”服务器火爆开启 2024年伊始,经典版联运数字大服“2024”正式上线,并推出了专属龙年神兽“小龙女”。“2024”服务器人气爆棚,多次加开线路,在线人数突破10万,官方更特别举办红包雨以示感谢。 二月:热闹新春佳节,共庆元宵盛会 春节期间,中洲世界...

《气球塔防6》手游43.0新版本来临

《气球塔防6》手游43.0新版本来临
《气球塔防6》43.0版本更新:全新英雄、地图和活动来袭! 备受期待的《气球塔防6》43.0版本更新正式上线,带来一系列精彩内容!本次更新包含全新英雄、地图、端午节活动以及与智联校园的跨界联动,惊喜不断! 首先,强力新英雄“罗莎莉娅”闪亮登场!她拥有独特的喷气背包,可在工坊内自由移动,并可切换单体高伤害激光和群体弹跳榴弹,应对各种敌人。为了帮助玩家快速上手,游戏内还新增了罗莎莉娅的技能教学关卡。 同时,全新地图“汀克顿”也加入游戏。汀克顿地图为新手难度,路径较短,中央区域集...

《江南百景图》中夏端午粽米香全新活动时间及奖励一览

《江南百景图》中夏端午粽米香全新活动时间及奖励一览
江南百景图端午节盛典:粽米飘香,好礼连连! 盛夏时节,江南百景图迎来全新活动——“中夏端午粽米香”! 参与制作粽子、挑战趣味游戏和解谜活动,赢取丰厚奖励!更有专属端午礼盒,内含珍稀道具和限定皮肤,助您提升实力,打造理想江南!活动还将推出全新端午主题场景,沉浸式体验传统节日文化魅力。 活动时间及奖励概览: 6月7日开启: 绿阴南城近酒家·补天石抽奖: 全新建筑“舞阳酒家”及其他奖励等你来拿!首次抽奖免费! 百花时争艳·积分任务: 完成任务积累积分,兑换春季限定建筑“紫...

《王者荣耀》2024端午节活动玩法及内容一览

《王者荣耀》2024端午节活动玩法及内容一览
2024王者荣耀端午节盛典:精彩活动及福利大放送! 今年端午节,《王者荣耀》准备了丰富的节日活动,包括主题赛事、挑战任务、限定皮肤和道具等,更有机会赢取海量奖励! 活动期间,玩家可以与好友组队,共同体验节日乐趣。 限免狂欢 (6月7日0:00-6月10日23:59) 2023年12月31日前上线的所有直售英雄限时免费体验! 部分精选皮肤也同步限免,快来体验吧! 觉醒之战预约赢好礼 (6月8日00:00-6月13日09:59) 参与觉醒之战预约分享活动,赢取丰厚奖励! 英...

谁是卧底游戏规则详解:5-8人聚会必备推理技巧

谁是卧底游戏规则详解:5-8人聚会必备推理技巧
《谁是卧底》聚会游戏攻略:成为推理大师的秘诀! 火爆社交圈的互动游戏《谁是卧底》,凭借其烧脑的推理和爆笑的互动,成为聚会必备!想成为掌控全局的推理高手吗?这份详细攻略助你一臂之力! 出题技巧:避免这些雷区! 选择词汇时,需注意以下几点: 清晰易懂:避免使用方言、专业术语或容易引起歧义的词语。 词性匹配:确保所有词语词性一致,例如都是名词或都是动词。 避免关联性太强:例如“桌子”和“家具”这种包含关系的词语不适合。 巧妙设置:例如“火锅”和“麻辣烫”,“迪士尼”和“...

美团旅行:端午冷门小城五星级酒店订单大增 年轻人热衷水边“带娃躺平”

美团旅行:端午冷门小城五星级酒店订单大增 年轻人热衷水边“带娃躺平”
“别再纠结那些旅游业绩指标了,现在就想带着孩子在酒店里悠闲地休息。”今年的端午节正好碰上了“六一”国际儿童节,“传统文化游”与“家庭亲子游”相结合,使得小城市的“宅度假”需求显著上升,这也带动了下沉市场中酒店内餐饮、娱乐等多元化消费的增长。根据美团旅行的统计,今年端午期间,县域地区的高端酒店提供的“吃住玩”一体化套餐预订量同比上涨了73%,其中亲子家庭占据了33%的比例。 随着天气逐渐变暖,靠近海边或江边的小城镇中的高端酒店订单数量大幅增加。从美团旅行公布的“端午”期间高端酒...

坦克世界端午节龙舟活动全攻略:三色航线与黄金战车盛宴

坦克世界端午节龙舟活动全攻略:三色航线与黄金战车盛宴
战车轰鸣,粽叶飘香!《坦克世界》年度端午节龙舟庆典再度来袭!驾驶你的钢铁猛兽,在战火与浪涛中争夺海量奖励!高级账号、珍贵储备、炫目金币坦克等你抱回家!这份详尽活动指南,助你精准掌握方向,不错过任何节日豪礼! 一、启航时刻:活动时间安排明确 开启日:5月29日 上午10:00- 活动正式起航! 收官日:6月11日 晚上23:59- 活动结束,奖励领取通道关闭! 主要目标:活动期间,完成一系列充满节日气氛的特别战斗任务,即可赢取包括高级账号时长、个人储备在内的稀有资源,还有其他...

中元节禁忌是对传统节日的曲解:别让莫须有的规则故弄玄虚

中元节禁忌是对传统节日的曲解:别让莫须有的规则故弄玄虚
今日正值传统节日中元节。民间素有“七月半、鬼乱蹿”的说法,为这个节日增添了些许神秘色彩与诸多所谓的禁忌。除了常见的“忌晚上外出”,近来在一些亲友群里甚至流传起“中元节互不问早上好和早安”的说法。许多人抱着宁可信其有的态度,对此将信将疑。 探寻中元节的文化真谛 中元节是中国传统中重要的祭祀节日,其核心文化内涵在于慎终追远、感念亲恩。这是一种表达对先人怀念、对生命敬畏的传统。也正因如此,今天“中元节又称孝亲节”的话题登上了网络热搜,提醒我们这个节日温暖的底色。 延续中元节的祭祀...